智能净气型危化品存储柜
净气型通风柜产品简介一、背景分析实验室是进行科学研究和实验操作的场所,广泛应用于教育、研究、生产和质检等领域,但目前从事实验工作的人员健康问题令人担忧。美国、瑞典、英国流行病学研究结果表明,化学工作者,尤其是实验室工作者的死亡率远高于社会一般人群;美国职业安全与卫生管理局公布的统计数据显示,实净气型通风柜产品简介
一、背景分析
实验室是进行科学研究和实验操作的场所,广泛应用于教育、研究、生产和质检等领域,但目前从事实验工作的人员健康问题令人担忧。美国、瑞典、英国流行病学研究结果表明,化学工作者,尤其是实验室工作者的死亡率远高于社会一般人群;美国职业安全与卫生管理局公布的统计数据显示,实验室人员寿命比正常人的平均寿命要少10年。
实验室内的空气污染是危害科研人员身心健康的重要因素,若通风的应用不妥,可能会加剧室内的空气污染和造成所处区域的外部空气被污染。排风柜作为实验室空气污染控制最为关键的局部排风设备,其性能直接影响实验人员的健康安全。
从近几年发布的政策法规分析,对环境的相关法规文件在未来将会逐步更新完善,从2020年最新发布的实验室挥发性有机污染防治技术规范DB11/T1736-2020作出相关要求,其中对实验室单位应建立有机溶剂使用登记和管理制度,编制实验操作规范,选择有效的废气收集和净化装置,减少VOCS挥发性有机化合物排放,防止污染周边环境;废气收集和净化装置应保证与实验操作同时进行。
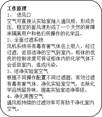
二、产品功能
欧利雅净气型通风柜系列以合规、环保、健康、安全为产品理念,配有活性炭分子过滤器和空气粒子过滤器,能吸附大多数的化学气体,科研人员在柜内进行化学实验时,有害气体被过滤装置内的过滤器所吸附,经过滤后的空气在室内进行循环,净气型通风柜不将排风排至室外,因此减少空调、通风系统的运行能耗(费用);而且由于有害气体被过滤器吸附,不直接排到室外,能减少对大气环境的污染,其对于排风柜的控制浓度及操作口的面风速及储存化学物质储存柜的排风净化效果符合符合NFX 15 211:2009标准(由ANSI Z 9.5-201认证),ASHRAE 110:1995标准和JG/T38-2012《无风管自净型排风柜》标准。
产品通过ISO9001质量管理体系认证,ISO14001环境管理体系认证,ISO45001职业健康安全管理体系认证,欧盟CE等相关认证,应用行业涉及教育科研、检验检疫、医疗卫生、食品制药、化学化工、环境安全、国防军工等诸多领域。

三、产品技术参数
产品型号 | 产品参数 | 产品图片 |
OLY080 | 产品名称:净气型通风柜(全视窗) 产品型号:OLY080 外部尺寸:1245*800*620mm 内部尺寸:900*796*571mm 空气处理量:240m3/h 平均表面风速: 0.4-0.6m/s 电源:AC220V/50HZ 功率:60W 噪音:50 dBA 操作孔类别:三角型(梯形) 过滤器数量:D型过滤器2个 风机数量:1个 照明:LED照明灯1组 显示屏:七寸液晶触摸屏 台面:环氧树酯台面 电源线:1根 控制系统:1套 报警系统:1套 |
|
OLY100 | 产品名称:净气型通风柜(全视窗) 产品型号:OLY100 外部尺寸:1245*1000*620mm 内部尺寸:900*996*571mm 空气处理量:240m3/h 平均表面风速: 0.4-0.6m/s 电源:AC220V/50HZ 功率:60W 噪音:50 dBA 操作孔类别:三角型(梯形) 过滤器数量:D型过滤器2个 风机数量:1个 照明:LED照明灯1组 显示屏:七寸液晶触摸屏 台面:环氧树酯台面 电源线:1根 控制系统:1套 报警系统:1套 |
|
产品参数 1、金属部件:主要材质≥1.2mm优质冷轧钢板,静电粉末喷涂,覆有耐用防化无铅涂层,保持高光洁度并最大限度的降低腐蚀和湿气的影响。 2、柜体:主要材质≥15mm透明亚克力板视窗耐候性极佳,优异的抗化学品性能,不易老化,无色透明,全通体透光,视觉舒适,美观大方。 3、七寸液晶触摸屏显示,实时温湿度环境监控,风机监控,VOC浓度环境监控及一体化报警系统。 4、采用优质离心风机,24伏电流,性能稳定,超静音,无火花静电。 5、高效过滤系统,按照颗粒大小选择排列分布,遵循ASTM标准,有效针对酸性气体和有机气体,吸附能力强,针对粒子采用高效HEPA过滤器,对大于0.3um的粒子,过滤效率达99.995%。顶部根据实验需求可选配过滤模块系统,满足多种不同的实验。可选配有机过滤器(针对有机溶剂的吸附)、氨类过滤器(氨类试剂的操作,有机试剂)、无机过滤器(针对有机溶剂和无机酸,都能吸附)、HEPA过滤器(针对固体粉末的吸附,能力强)、甲醛类过滤器(针对甲醛试剂的操作,有机试剂)。 6、LED照明灯功率相当于10W的日光灯,不产生热量,安全并不影响实验环境温度,节能、环保、寿命长。 7、环氧树酯台面具有优越的化学稳定性,超强的抗腐蚀性能,抗冲击性能好无破坏,耐高温性能优异,一体透芯,使用寿命长,不脱层,不膨胀、不龟裂。可选配理化板或陶瓷台面。 8、无需安装管道工程,安装便捷,废气不外排,新型环保。 9、可放置在桌面上或配置移动轮座,方便灵活,适用于任何复杂的实验地点。
| ||
产品型号 | 产品参数 | 产品图片 |
OLY080 | 产品名称:净气型通风柜 产品型号:OLY080 外部尺寸:1245*800*620mm 内部尺寸:900*750*570mm 空气处理量:240m3/h 平均表面风速:0.4-0.6m/s 电源:AC220V/50HZ 功率:60W 音量:50 dBA 操作孔类别:三角型(梯形) 过滤器数量:D型过滤模器2个 风机数量:1个 照明:LED照明灯1组 显示屏:七寸液晶触摸屏 台面:环氧树酯台面 电源线:1根 控制系统:1套 报警系统:1套 |
|
OLY100 | 产品名称:净气型通风柜 产品型号:OLY100 外部尺寸:1245*1000*620mm 内部尺寸:900*950*570mm 空气处理量:240m3/h 平均表面风速:0.4-0.6m/s 电源:AC220V/50HZ 功率:60W 音量:50 dBA 操作孔类别:三角型(梯形) 过滤器数量:D型过滤模器2个 风机数量:1个 照明:LED照明灯1组 显示屏:七寸液晶触摸屏 台面:环氧树酯台面 电源线:1根 控制系统:1套 报警系统:1套 |
|
OLY127 | 产品名称:净气型通风柜 产品型号:OLY127 外部尺寸:1245*1275*620mm 内部尺寸:900*1225*570mm 空气处理量:300m3/h 平均表面风速:0.4-0.6m/s 电源:AC220V/50HZ 功率:200W 音量:50 dBA 操作孔类别:三角型(梯形) 过滤器数量:B型过滤模块6个 风机数量:3个 照明:LED照明灯1组 显示屏:七寸液晶触摸屏 台面:环氧树酯台面 电源线:1根 控制系统:1套 报警系统:1套 |
|
OLY160 | 产品名称:净气型通风柜 产品型号:OLY160 外部尺寸:1245*1600*790mm 内部尺寸:900*1550*740mm 空气处理量:300m³/h 平均表面风速:0.4-0.6m/s 电源:AC220V/50HZ 功率:200W 音量:50 dBA 操作孔类别:三角型(梯形) 过滤器数量:B型过滤模块6个 风机数量:3个 照明:LED照明灯1组 显示屏:七寸液晶触摸屏 台面:环氧树酯台面 电源线:1根 控制系统:1套 报警系统:1套 |
|
产品参数 1、金属部件:主要材质≥1.2mm优质冷轧钢板,静电粉末喷涂,覆有耐用防化无铅涂层,保持高光洁度并最大限度的降低腐蚀和湿气的影响。 2、柜体:主要材质≥6mm亚克力板视窗耐候性极佳,优异的抗化学品性能,不易老化,无色透明,通体透光,视觉舒适,美观大方。 3、七寸液晶触摸屏显示,实时温湿度环境监控,风机监控,VOC浓度环境监控及一体化报警系统。 4、采用优质离心风机,24伏电流,性能稳定,超静音,无火花静电。 5、高效过滤系统,按照颗粒大小选择排列分布,遵循ASTM标准,有效针对酸性气体和有机气体,吸附能力强,针对粒子采用高效HEPA过滤器,对大于0.3um的粒子,过滤效率达99.995%。顶部根据实验需求可选配过滤模块系统,满足多种不同的实验。可选配有机过滤器(针对有机溶剂的吸附)、氨类过滤器(氨类试剂的操作,有机试剂)、无机过滤器(针对有机溶剂和无机酸,都能吸附)、HEPA过滤器(针对固体粉末的吸附,能力强)、甲醛类过滤器(针对甲醛试剂的操作,有机试剂)。 6、LED照明灯功率相当于10W的日光灯,不产生热量,安全并不影响实验环境温度,节能、环保、寿命长。 7、环氧树酯台面具有优越的化学稳定性,超强的抗腐蚀性能,抗冲击性能好无破坏,耐高温性能优异,一体透芯,使用寿命长,不脱层,不膨胀、不龟裂。 8、无需安装管道工程,安装便捷,废气不外排,新型环保。 9、可放置在桌面上或配置移动轮座,方便灵活,适用于任何复杂的实验地点。
| ||


suzhouoly@163.com
13013894276






