suzhouoly@163.com
13013894276
400-0512-612 0512-66704862
EN
Toggle navigation
×
联系方式
0512-66704862
邮箱
suzhouoly@163.com
联系地址
苏州市相城区望亭镇窑上88号(生辉路北)9#厂房
Copyright © 2021 苏州欧利雅安全装备有限公司 版权所有
首页
工业/实验室系统类
智能型试剂柜
无管道智能净气型危化品柜
智能净气型危化品存储柜
易燃品毒害品存储柜
气瓶存储柜
毒害品存储柜
油桶存储柜
应急器材柜
防火防爆安全柜
安全柜
全钢/pp中央实验台
pp药品柜
pp器皿柜
pp试剂柜
pp通风柜
酸碱柜
大型户外危化品/危废品存储柜
室外危化品暂存柜
室外危化品防爆柜
实验室废弃物暂存柜
大型户外气瓶暂存间
危化品防爆仓库
危废暂存柜
大型户外锂电池储存柜
动力锂电池防爆箱/充电箱/存储箱
动力锂电池防爆箱
锂电池充电柜
锂电池防爆箱
F90模组防爆箱
PACK包电池防爆箱(电动版)
PACK包电池防爆箱(手动版)
智能型锂电池存储柜
智能型锂电池充电柜
智能/净气型系列
RFID智能型气化品存储柜
RFID多门智能试剂柜
RFID精准定位试剂柜
出入库管理系统
净气型通风柜
净气型药品柜
智慧净气型试剂柜
称量安全罩
集装箱式储能柜系统
烟花爆竹存储设施
防火防爆烟花爆竹存储柜
烟花小屋/防火防爆烟花爆竹专用存放柜(室外型)/烟花展示间/烟花经营店
关于我们
工程案例
新闻中心
联系我们
公司简介
资质荣誉
当前位置:
首页
>
关于我们
>
新闻中心
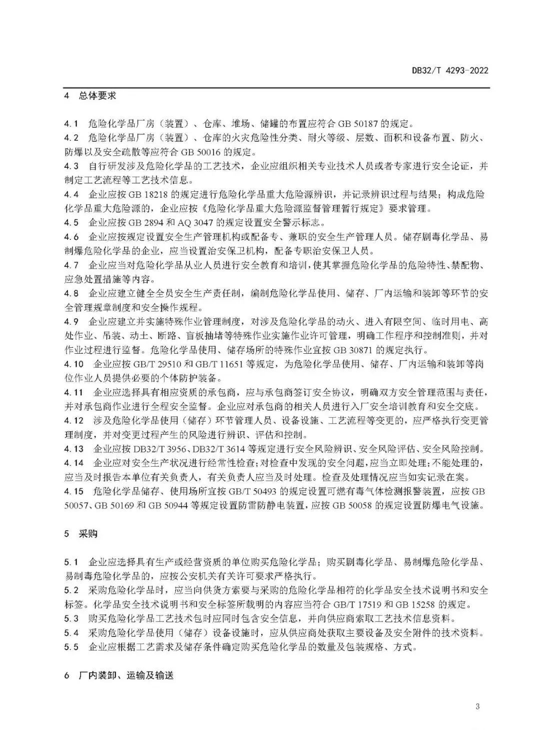
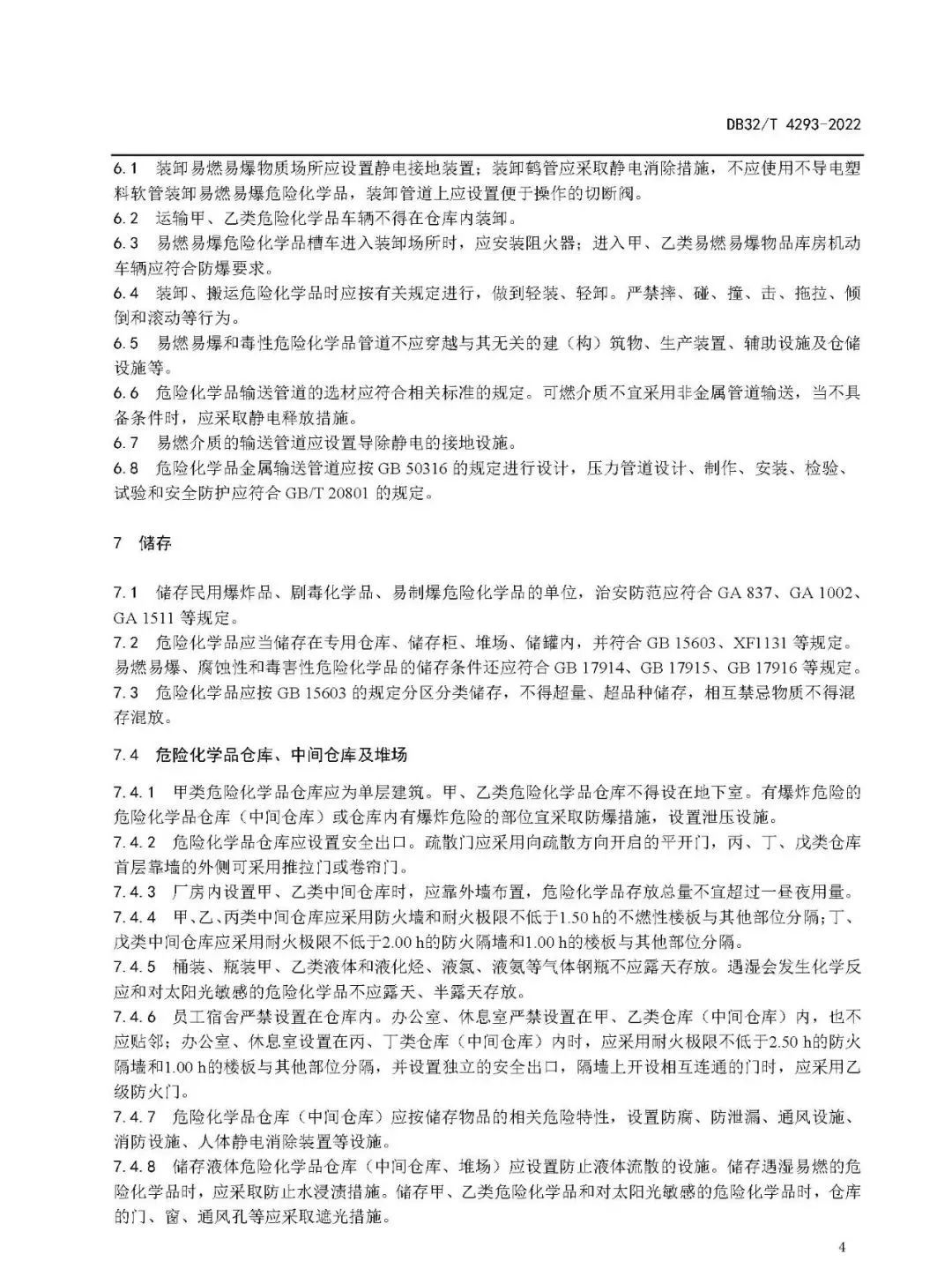
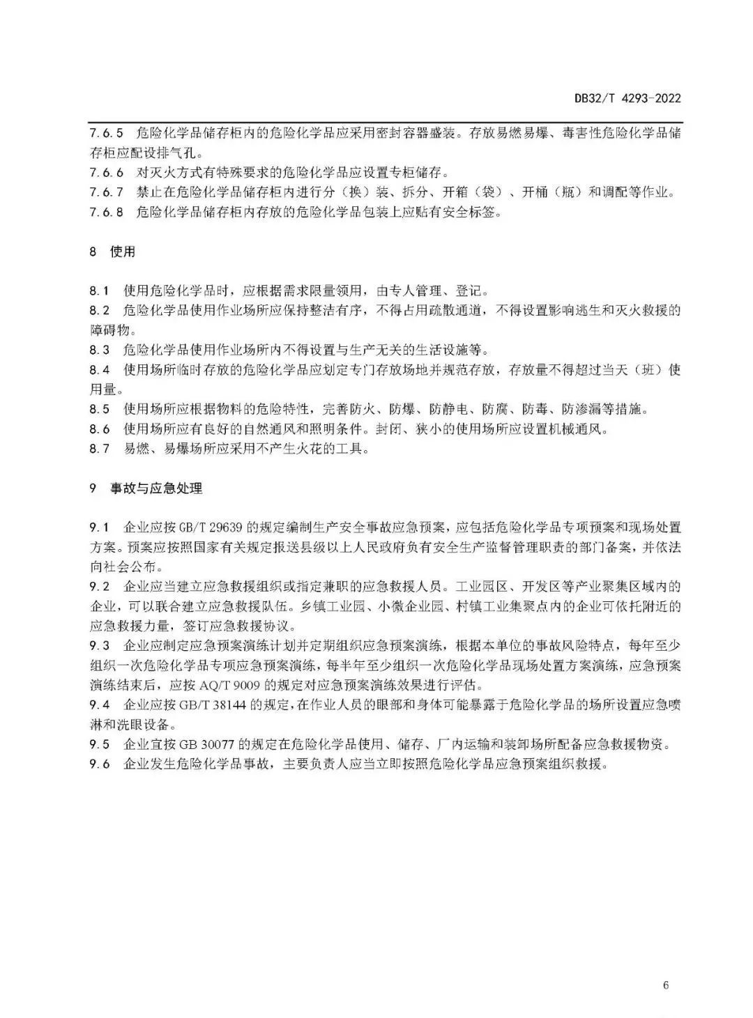
《工业企业危险化学品安全管理指南》(DB32/T4293-2022)发布 ,8月4日实施
2022-07-07 14:01:19
本站
上一篇:
燃气安全知识
下一篇:
大型户外危化品暂存柜出货
返回首页
一键通话
联系我们